互联网+在线电工电路实验平台,台式结构,挂箱式实验单元,支持“电工技术”、“数字电路”、“模拟电路”、“电路分析”等课程实验;实验平台布局合理,安全保护设施完备,综合性强,实验模式新颖,切合新工科理念;
实验平台基于互联网、智能仪器及在线测控技术,支持线上线下混合实验模式,线下实验时学生在实验平台本地用第三方仪器仪表进行实验;线上实验时学生能在客户端浏览器上控制远端实验设备完成整个实验操作,即在线实验。混合实验模式设备的采用可以改革传统实验教学方式,探索智能化实验室解决方案,将传统实验方式(规定时间、规定地点、规定实验项目)转变为全开放的实验方式(任何时间、任何地点、自选项目),以达到突破传统实验方法与教学管理模式的目的。

电工电路实验台(参考图一)

电工电路实验平台(线上实验操作界面)

智能交流电表 电路分析线上线下混合实验挂箱
模拟电路线上线下混合实验挂箱 数字电路线上线下混合实验挂箱
1、实验平台主要由仪器模块箱、铝型材实验桌、实验挂箱、多孔自由组合板、仪器仪表等组成;
2、实验桌桌面为防火、防水、耐磨高密度板;
3、输入电源:三相四线(或三相五线)380V±5% 50Hz,上限电流不超过16A。工作环境:温度-10℃~+40℃ 相对湿度<85%(25℃) 海拔<4000m。总功率不小于500W。满足国标的漏电保护要求,具有过载、过流、漏电保护措施。标配智能型线电流测控模块,实时监测并显示三条相线电流和零线电流,可供学生研究线电流相电流关系;可根据实验内容随时设置线电流门槛值,确保过流保护响应速度;
4、实验平台具备教育部创导的线上线下实验功能,即学生既能在设备现场用传统的方法做实验,又能通过互联网在客户端浏览器上做实验。
5、远程控制单元:主要有主控模块和挂箱控制模块组成,采用分布式信号处理技术,通过总线将主控模块和挂箱、智能仪表互联互通,完成实验电路控制和各种信号状态采集反馈;
6、提供电工电路实验平台实验的操作仿真软件,仿真软件基于BS架构,3D模型呈现。
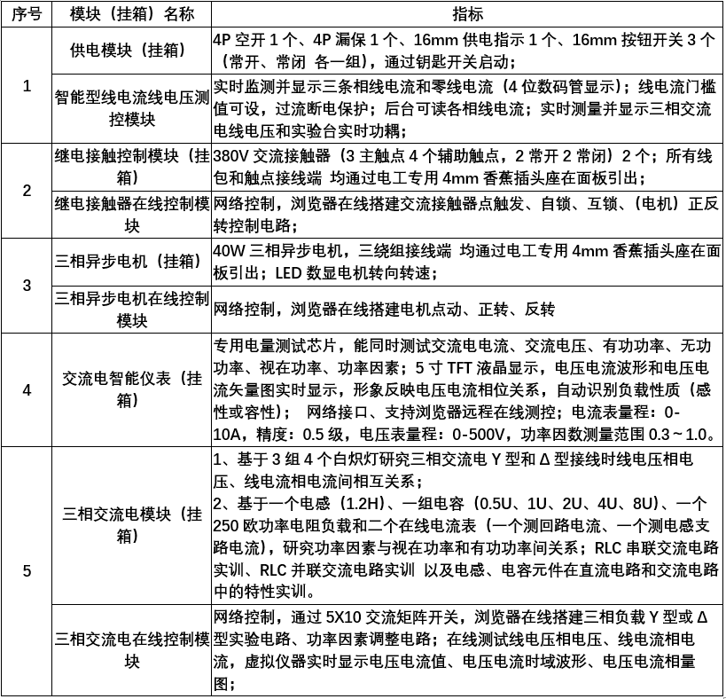
7、模块配置



1、 电路分析仿真软件

串联谐振仿真实验 电路搭建


串联谐振仿真实验激励信号与谐振时电容端信号测量
2、三相交流电在线实验操作界面-功率因素调整实验(3D界面)


3D效果连线(电路搭建)
3、模拟电路仿真软件





注:需要完整解决方案或申请<试用账号>,请致电我公司(025-84585075)或发邮件到njrzkj@126.com获取。
Copyright © 2004-2026 英国上市公司365 版权所有 备案号:苏ICP备18023370号-1